반응형
https://docs.unrealengine.com/4.27/en-US/API/Runtime/Engine/Engine/UWorld/SpawnActorDeferred/
UWorld::SpawnActorDeferred
Spawns given class and returns class T pointer, forcibly sets world transform ( this allows scale as well).
docs.unrealengine.com
액터의 수명 주기
액터가 로드 또는 스폰된 후 결국 죽을 때 벌어지는 일에 대해서입니다.
docs.unrealengine.com
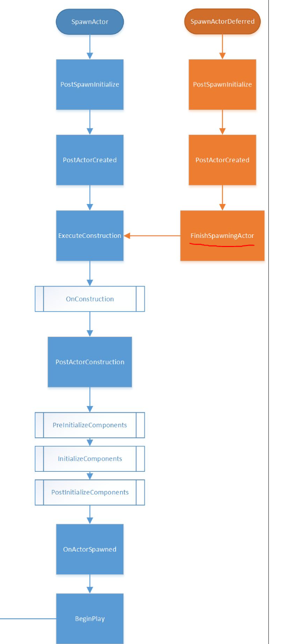
UWorld::SpawnActor() 함수는 월드에 액터를 스폰 시킨다.
액터를 생성하고 자동으로 액터의 생성자 및 BeginPlay 등의 함수가 호출된다.
UWorld::SpawnActorDeffered() 함수는 액터의 스폰을 유예시킨다. Deffered는 지연된 이란 뜻인데, 주로 어떤 동작을 기존보다 늦출 때 자주 사용되는 단어 같다. 액터는 생성하지만 AActor::FinishSpawning() 함수를 직접 호출해주어야 정상적인 스폰 절차를 거친다.

어떤 타입의 액터를 여러 개 스폰하고 싶은데, 한번에 노출되길 원할 때 등 생성만하고 한번에 몰아서 스폰이 필요할 때 사용되는 듯 하다.
'게임 공부 > Unreal Engine' 카테고리의 다른 글
| [UE4] 게임 인스턴스 및 게임 모드 (0) | 2022.12.17 |
|---|---|
| BlueprintNativeEvent - UFUNCTION 매크로 지정자 (0) | 2022.01.23 |
| 언리얼 빌드 툴, 언리얼 헤더 툴이란? (0) | 2022.01.16 |
| 액터와 컴포넌트, 폰 (0) | 2022.01.11 |
| [Battery Collector] 언리얼 튜토리얼 - 1 (0) | 2022.01.08 |
댓글