개인적으로 공부하는 내용이므로 틀린 부분이 있을 수 있습니다. 있다면 알려주세요 :)
Merge sort는 분할정복법(Divide and Conquer)을 사용한다. 분할정복을 사용하는 대표적인 정렬 알고리즘은 퀵 소트, 머지 소트, 힙 소트가 있다. 분할정복이란 해결하고자 하는 하나의 큰 문제를 동일한 크기의 여러개의 분할로 나누고, 분할된 작은 문제를 해결(정복)하여 합병을 통해 합쳐주는 것이다.
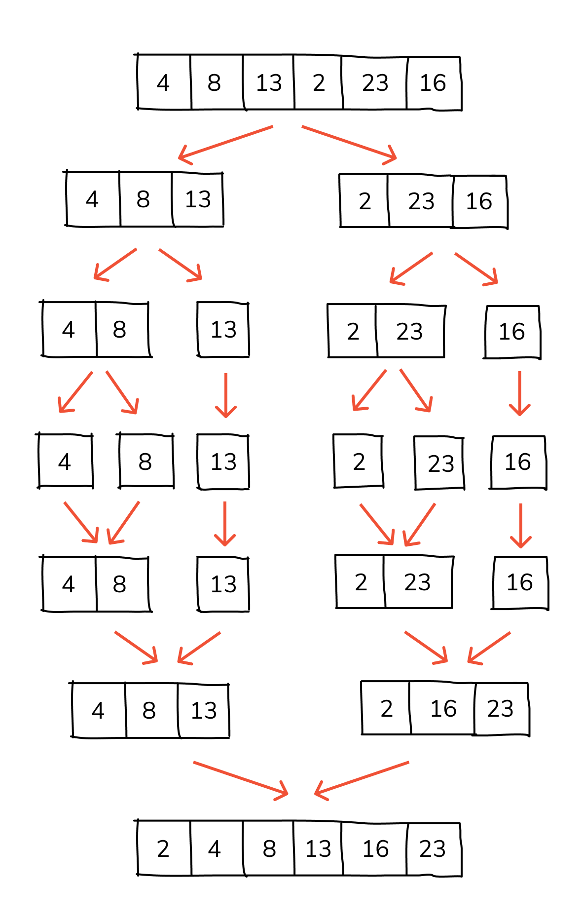
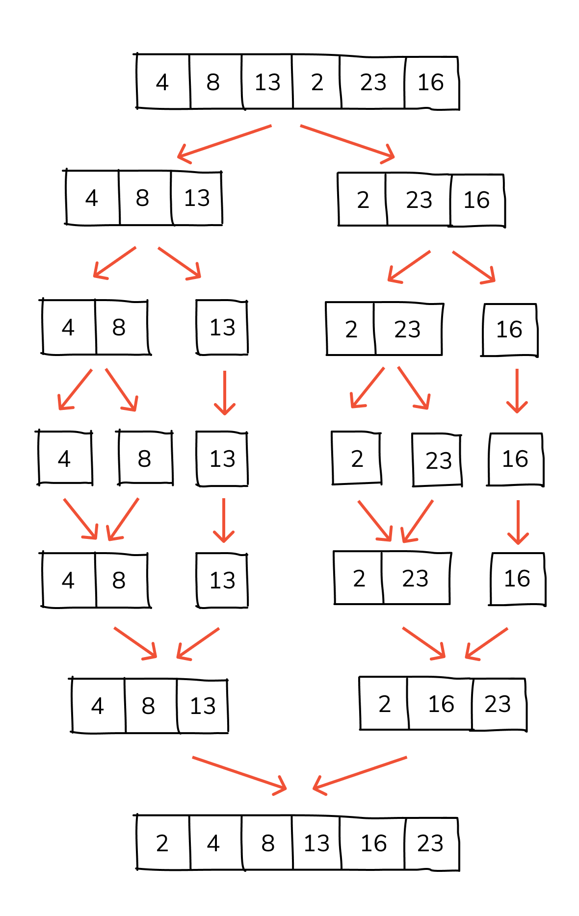
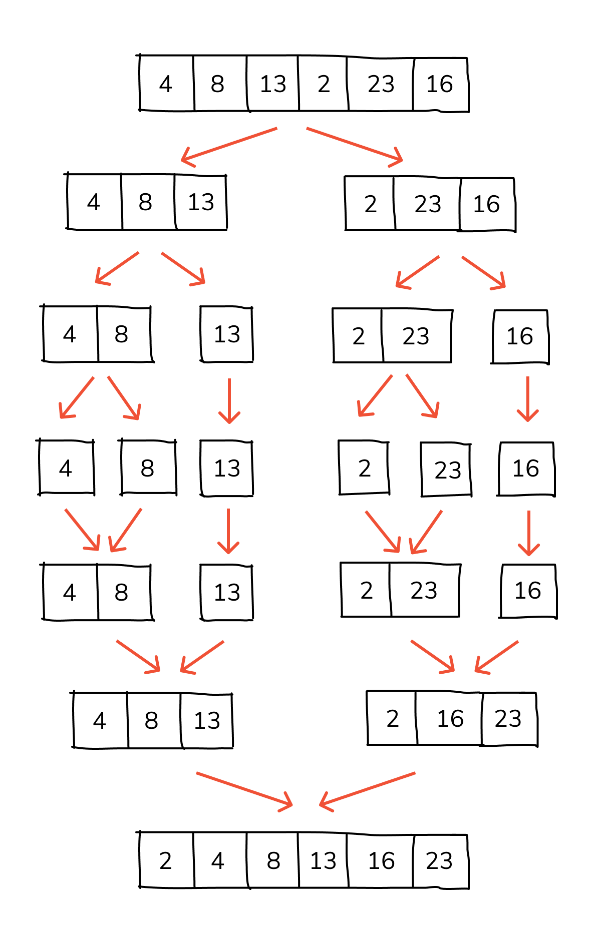
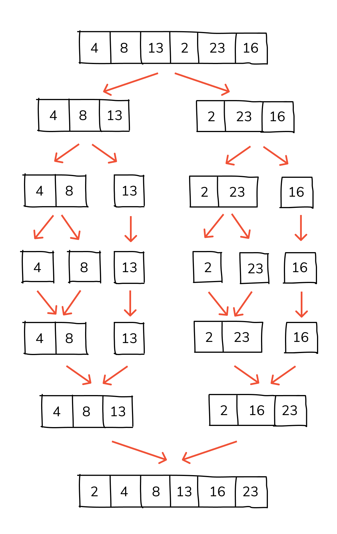
각각의 문제를 순환적으로 해결하기 위해 보통 재귀를 사용한다. 머지 소트의 동작을 그림으로 나타내면 다음과 같다.

정렬이 되지 않은 배열 {4, 8, 13, 2, 23, 16}이라는 하나의 큰 문제를 동일한 크기로 재귀적으로 분할한다. 가장 작은 크기인 1개의 분할에 도달하면 각 분할을 정렬된 상태로 합친다. 이를 계속해서 반복하면 결국엔 정렬된 배열 하나가 완성된다.
우선 머지 소트를 수행하는 함수를 간단히 설계해보면 다음과 같다.
// vec의 [p, q] 범위의 요소를 정렬합니다.
void MergeSort(vector<int>& vec, const size_t p, const size_t q);
// vec의 [p, r], [r+1, q] 범위의 두 배열을 정렬해서 합칩니다.
void Merge(vector<int>& vec, const size_t p, const size_t r, const size_t q);
MergeSort 함수는 vec(배열)에 대해 인덱스 [p, q] 범위의 요소들을 정렬한다. 내부적으로 재귀적인 호출을 통해 배열을 분할하고 합칠 것이다.
Merge 함수는 2개로 나뉘어진 범위의 배열을 정렬하여 합친다. MergeSort 내에서 호출된다.
다음은 MergeSort 함수의 루틴이다.
// vec의 [p, q] 범위의 요소를 정렬합니다.
void MergeSort(vector<int>& vec, const size_t p, const size_t q)
{
// 1. p가 q보다 작을 때만 수행합니다.
// 2. 분할할 중간 지점을 기록합니다.
// 3. 첫 지점부터 중간지점까지 범위의 배열(A)을 정렬합니다.
// 4. 중간 지점부터 마지막 지점까지 범위의 배열(B)을 정렬합니다.
// 5. 배열 A와 B를 합병합니다.
}
1. 머지 소트는 분할의 크기가 1이 될 때까지 수행하므로 p가 q보다 작을 때만 수행한다는 조건이 필요하다. 즉 p와 q가 동일할 때 수행하지 않는다. 분할의 크기가 1일 경우 p와 q가 동일할 것이다.

2. 하나의 배열을 최대한 동일한 크기로 분할해야 한다. 따라서 두 지점의 중간 지점을 구한다. 중간 지점은 r로 표시하며 (p+q)/2 를 이용한다. 아래의 예에서 r은 (0+3)/2 = 1이다.

3, 4. 중간 지점을 기준으로 나뉘어진 두 배열에 대하여 각각 MergeSort 함수를 호출하여 재귀적으로 수행한다.

5. 위 두 배열을 각각 A, B라 할 때 다음과 같이 정합쳐서 하나의 정렬된 배열로 만든다.

이를 코드로 표현하면 다음과 같다.
void MergeSort(vector<int>& vec, const size_t p, const size_t q)
{
if(p < q)
{
size_t r = (p+q)/2;
MergeSort(vec, p, r);
MergeSort(vec, r+1, q);
Merge(vec, p, r, q);
}
}
다음은 Merge 함수의 루틴이다.
void Merge(vector<int>& vec, const size_t p, const size_t r, const size_t q)
{
// 1. [p, q] 범위와 동일한 크기의 임시 배열을 하나 생성합니다.
// 2. [p, r], [r+1, q] 범위의 두 배열의 첫 원소부터 각각 비교하여
// 오름차순으로 임시 배열에 차례대로 저장합니다.
// 3. 임시 배열을 기존 배열인 vec의 [p, q] 범위에 덮어 씌웁니다.
}
1. 두 배열을 합친 결과를 임시로 저장하기 위해 [p, q]와 동일한 크기의 임시 배열을 생성한다.

2. 두 배열의 첫 원소부터 각각 비교해가며 오름차순으로 임시 배열에 차례대로 저장한다.

3. 임시 배열을 원본의 위치에 덮어 씌운다.

이를 코드로 표현하면 다음과 같다.
void Merge(vector<int>& vec, const size_t p, const size_t r, const size_t q)
{
size_t i = p;
size_t j = r + 1;
vector<int> tmp(q - p + 1);
size_t base = 0;
while (i <= r && j <= q)
{
// 오름차순 정렬
if (vec[i] <= vec[j])
{
tmp[base++] = vec[i++];
}
else
{
tmp[base++] = vec[j++];
}
}
// 두 번째 배열의 원소들이 남았을 경우
if (i == r + 1)
{
copy(vec.begin() + j, vec.begin() + (q + 1), tmp.begin() + base);
}
else if(j == q + 1)
{
copy(vec.begin() + i, vec.begin() + (r + 1), tmp.begin() + base);
}
copy(tmp.begin(), tmp.end(), vec.begin() + p);
}
'Algorithm > Etc' 카테고리의 다른 글
| [Hackerrank] Sherlock and The Beast (0) | 2021.09.08 |
|---|
댓글